跳至内容
  • 2026年5月17日 上午8:59

有家有保

您身边的保险专家,保险让您生活更美好

  • 有家小课堂
  • U保险
    • 健康险
    • 车险
    • 财责险
  • 关于我们
  • Home
人保赤峰-宁城

个人非车险,安心你我他!-人保财险宁城支公司

作者保险小达人

2025-08-01     14,361 次阅读

文章导航

选车险来中国人民财产保险股份有限公司宁城支公司
个人非车险,安心你我他!-人保财险宁城支公司

作者 保险小达人

相关文章

人保赤峰-宁城

车辆长期闲置交强险能退吗?

2 月 1, 2026 保险小达人
人保赤峰-宁城

车辆长期闲置交强险能退吗?

1 月 1, 2026 保险小达人
人保赤峰-宁城

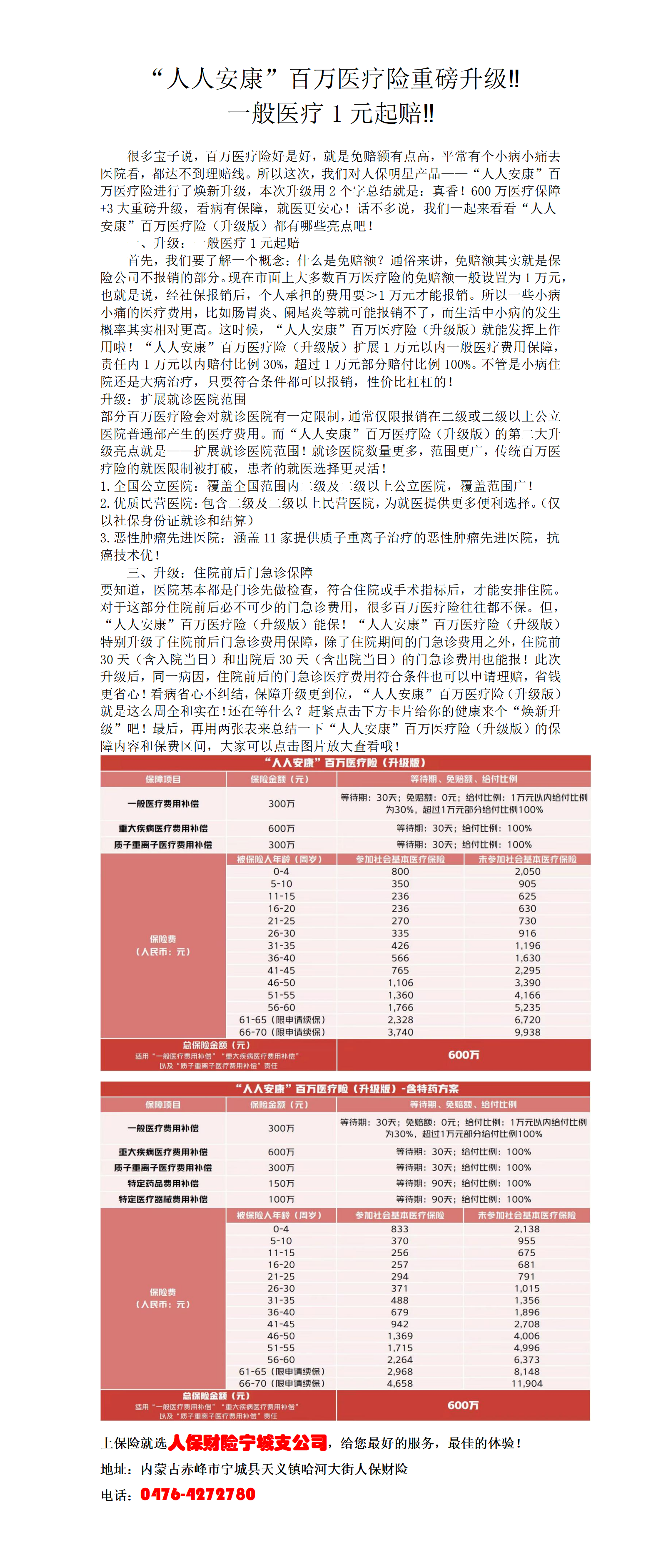
“人人安康”百万医疗险重磅升级‼ 一般医疗1元起赔‼

1 月 1, 2026 保险小达人
Search
Archives

您或许错过了

中国人民财产保险股份有限公司锡林郭勒盟分公司-正蓝旗支公司

车险投保,就选人保——人保车险正蓝旗支公司,您的行车守护者

2026年4月30日 保险小达人
中国人寿财产保险股份有限公司延边中心支公司

公众风险有我担不惧“锅”从天上来

2026年4月24日 保险小达人
人保锡林郭勒-苏尼特左旗支公司

人保财险,信赖源于实力,安全交给人保——人保财险苏尼特左旗支公司。

2026年4月23日 保险小达人
中国人民财产保险股份有限公司锡林郭勒盟分公司-东乌支公司

开车上路,强制保险(交强险)必须安排!

2026年4月20日 保险小达人
Categories
Archives
Search

1)《习近平法治文选》第一卷出版发行。

2)教育部发布2025年第4号留学预警,建议中国公民谨慎规划赴日留学安排。

3)神舟二十号航天员乘组14日夜间平安抵京,3.2公斤航天医学实验样本顺利交接。月球也会“生锈”?嫦娥六号月背样品中首次发现晶质赤铁矿。

4)首次发现高能宇宙线新来源!我国高海拔宇宙线观测站“拉索”又有新发现。

5)前10月全国铁路发送旅客39.5亿人次,创历史同期新高。

6)国家统计局社情民意调查中心和人民网就2025年中央八项规定精神贯彻执行情况联合开展网络调查。

7)[法治]新乡市人民检察院依法对释永信批准逮捕。招商局集团有限公司原副总经理李百安接受审查调查。

8)[军事]16日下午5时许,海军四川舰顺利完成首次航行试验,返回船厂码头。

菲律宾频繁拉拢域外势力组织所谓“联合巡航”,南部战区回应:14日,中国人民解放军南部战区组织轰炸机编队位南海进行例行巡航,坚决捍卫国家主权安全和南海地区和平稳定,任何侵权滋事企图都不会得逞。

9)[港澳]11月15日零时整,在港珠澳大桥珠海公路口岸,“粤车南下”正式实施后,首辆获准的粤牌私家车顺利通关。

10)[台湾]第十七届海峡两岸茶博会吸引173家台企参展。

有家有保

您身边的保险专家,保险让您生活更美好

自豪地采用WordPress | 主题: Newsup 作者 Themeansar

  • Home
  • 示例页面